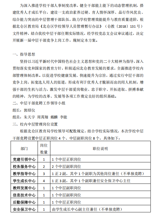
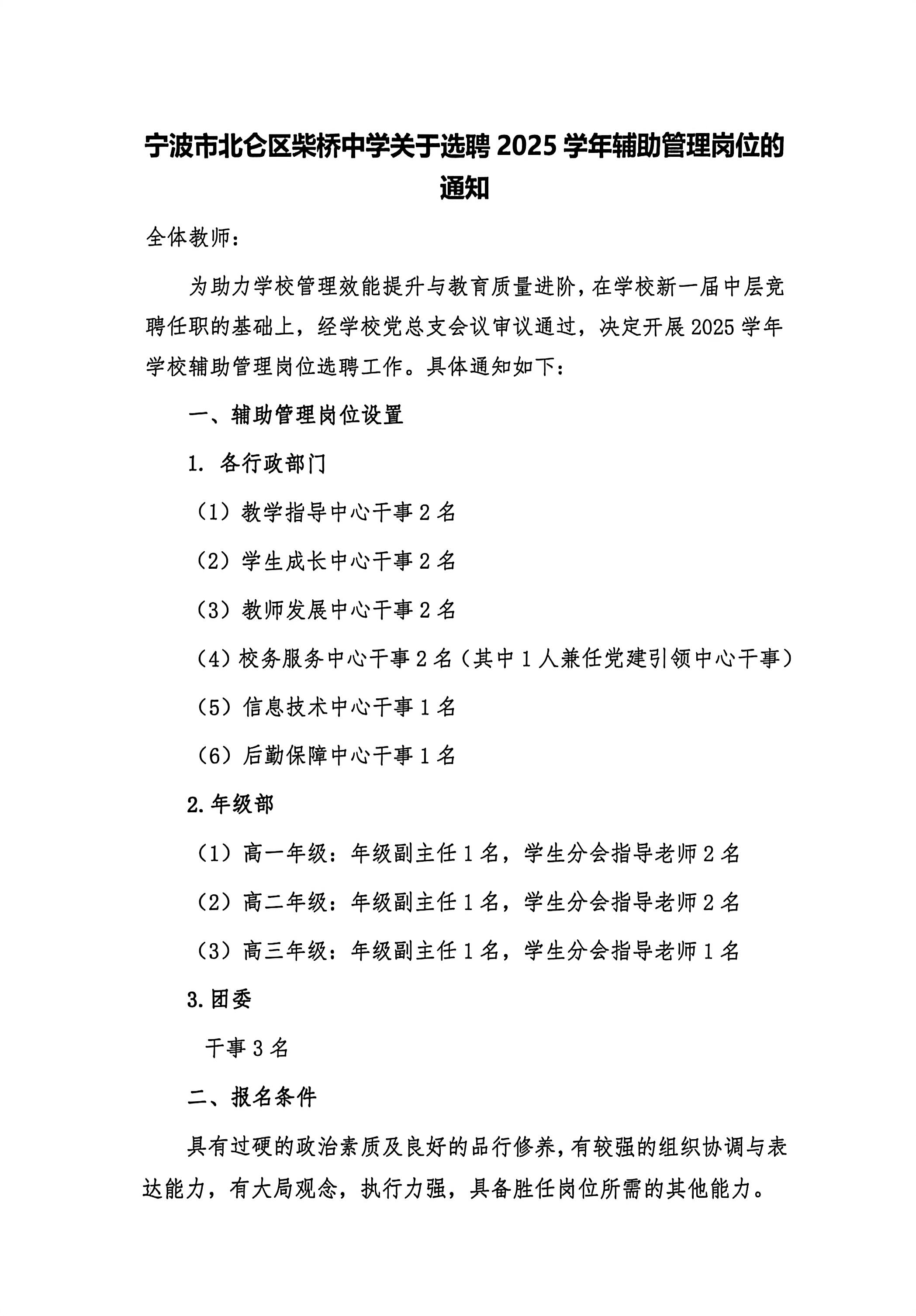
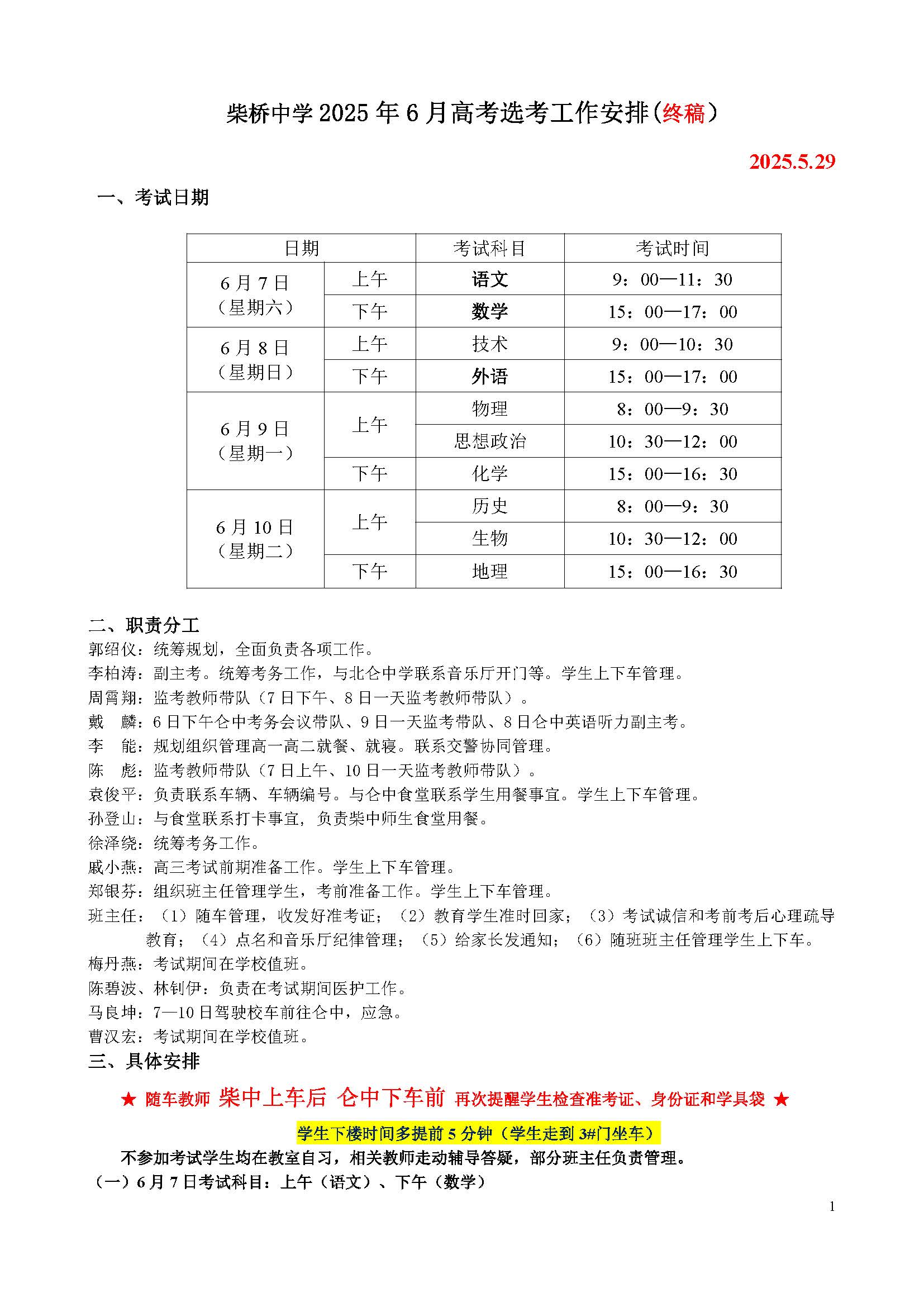
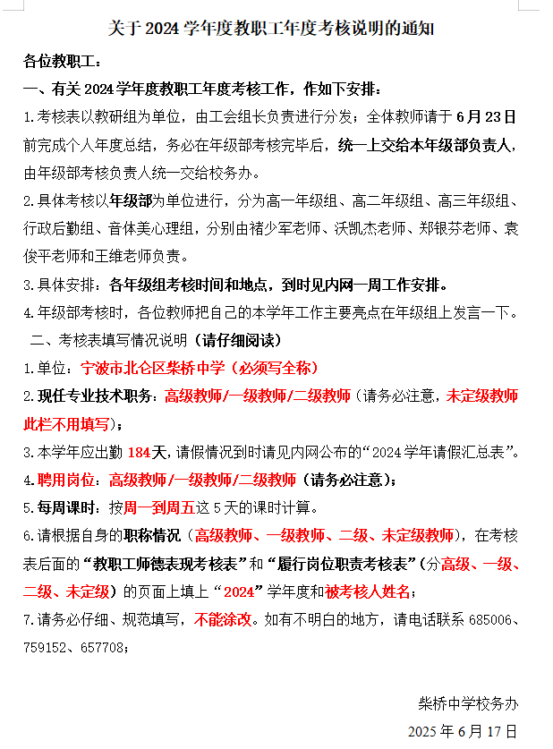
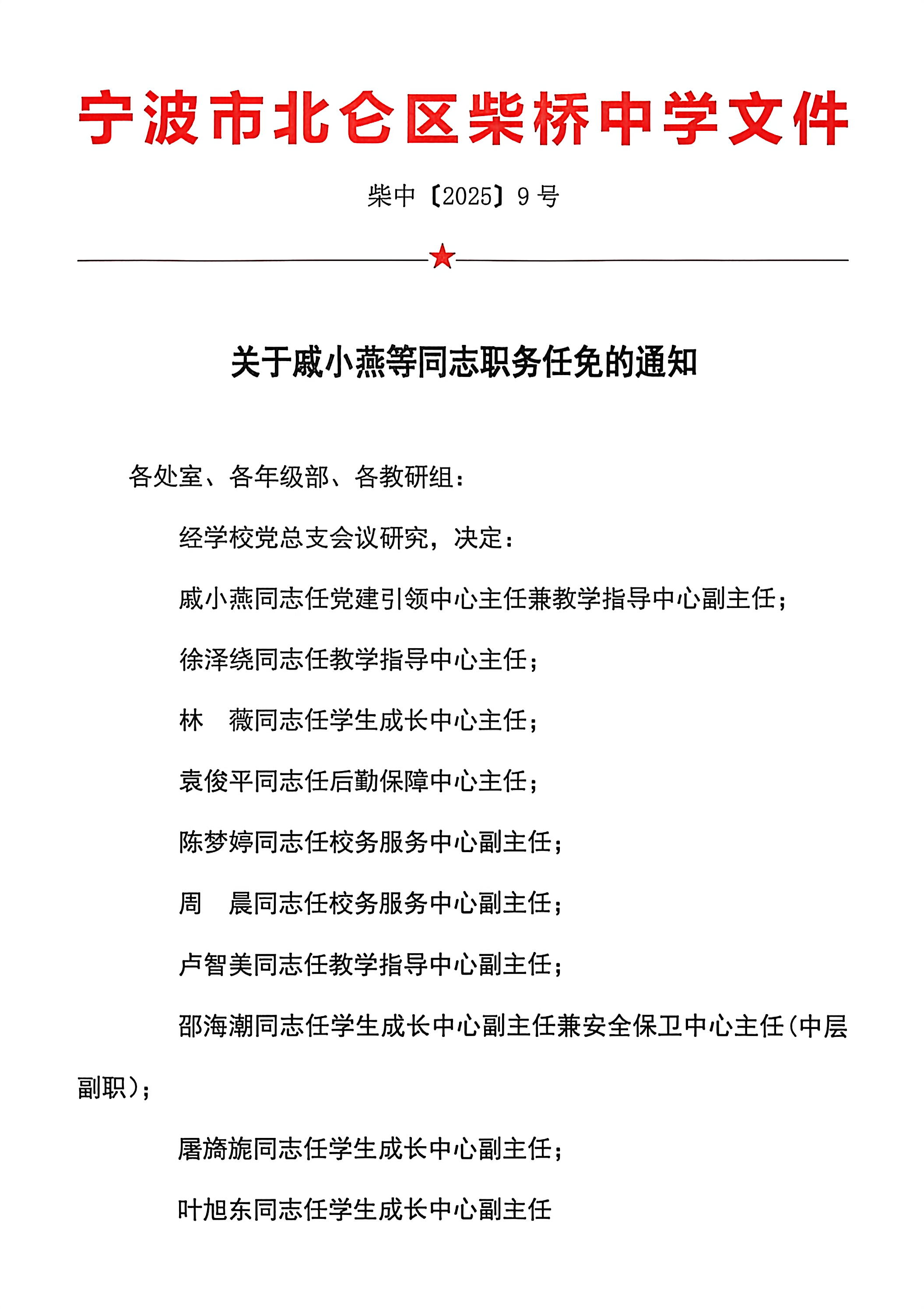
校园公告 柴桥中学2025年国庆值班安排(10月1日-10月8日) ● 2025-09-30 校园公告 关于推荐郑志成同志参评正高级教师的公示 ● 2025-09-30 一周安排 第五周工作安排 ● 2025-09-27 校园公告 关于各教研组长任命的通知 ● 2025-09-25 校园公告 柴桥中学人力资源服务项目中标公示 ● 2025-09-24 一周安排 第四周工作安排 ● 2025-09-20 校园公告 柴桥中学人力资源服务项目招标公告 ● 2025-09-18 教学信息化 微格教室系统使用说明 ● 2025-09-18 校历 柴桥中学2025-2026学年第一学期校历 ● 2025-09-18 校园公告 宁波市北仑区柴桥中学关于选聘2025学年辅助管理岗位的通知 ● 2025-09-16 一周安排 第三周工作安排 ● 2025-09-13 校园公告 关于戚小燕等同志职务任免的通知 ● 2025-09-08 一周安排 第二周工作安排(2025年9月7日至2025年9月13日) ● 2025-09-06 校园公告 柴桥中学中层干部任前公示 ● 2025-09-03 校园公告 2025学年校园安全分组检查安排 ● 2025-08-30 校园公告 关于公布冯梅具有高级专业技术职务任职资格的通知 ● 2025-08-29 校园公告 关于公布陈杭等15位教师具有初级专业技术 职务任职资格的通知 ● 2025-08-29 校园公告 北仑区柴桥中学2025年中层竞聘方案 ● 2025-08-28 一周安排 8月工作安排二(2025年8月24日至2025年8月30日) ● 2025-08-22 校园公告 柴桥中学人力资源服务项目招标公告 ● 2025-08-20 教学信息化 在班级教室如何使用学校群晖网盘 ● 2025-08-18 一周安排 8月工作安排一(2025年8月17日至2025年8月23日) ● 2025-08-16 教学信息化 学生电话卡因为欠费停机,如何进行充值 ● 2025-08-15 校园公告 关于2025-2026学年度各年级部主任任命的通知 ● 2025-08-15 校园公告 关于公布陈杭等15位教师具有助理级专业技术职务任职资格的公示 ● 2025-08-14 校园公告 柴桥中学2024学年校级先进教师名单 ● 2025-07-08 校园公告 柴桥中学2024学年教职工考核校级优秀名单公示 ● 2025-07-08 校园公告 柴桥中学2024学年教职工考核区级优秀名单公示 ● 2025-07-07 校园公告 柴桥中学2024学年教职工考核小组名单 ● 2025-07-06 校园公告 柴桥中学2025年暑期值班安排(7月7日-8月24日) ● 2025-07-06 校园公告 2025年7月浙江省普通高中学业水平考试柴桥中学考点工作安排 ● 2025-07-03 校园公告 关于2024学年柴桥中学教职工学年度先进教师候选人名单的公示 ● 2025-06-30 校园公告 关于2024学年柴桥中学教职工学年度考核小组成员候选人名单的公示 ● 2025-06-30 校园公告 柴桥中学2024学年校级领导个人述职述廉报告 ● 2025-06-29 一周安排 第二十一周工作安排(2025年6月29日至2025年7月6日) ● 2025-06-28 校园公告 关于2024学年柴桥中学教职工学年度先进教师推选的通知 ● 2025-06-25 校园公告 关于2024学年柴桥中学教职工学年度考核小组成员推选的通知 ● 2025-06-25 一周安排 第二十周工作安排(2025年6月22日至2025年6月28日) ● 2025-06-21 校园公告 2024学年请假汇总表(202408--至今) ● 2025-06-19 工作动态 关于2024学年度教职工年度考核说明的通知 ● 2025-06-17 一周安排 第十九周工作安排(2025年6月15日至2025年6月21日) ● 2025-06-14 一周安排 第十八周工作安排(2025年6月7日至2025年6月14日) ● 2025-06-06 校园公告 柴桥中学2025年6月高考选考工作安排 ● 2025-05-31 校园公告 柴桥中学2025年6月高考选考工作安排 ● 2025-05-31 校园公告 柴桥中学2025年6月高考选考工作安排 ● 2025-05-31 校园公告 柴桥中学2025年6月高考选考工作安排 ● 2025-05-31 一周安排 第十七周工作安排(2025年6月1日至2025年6月7日) ● 2025-05-30 校园公告 北仑区柴桥中学第十五届一次教代会决议 ● 2025-05-28 一周安排 第十六周工作安排(2025年5月25日至2025年5月31日) ● 2025-05-24 教学信息化 柴中共享盘RaiDrive软件卡死不能退出的解决方法 ● 2025-05-21 一周安排 第十五周工作安排(2025年5月18日至2025年5月24日) ● 2025-05-17 一周安排 第十四周工作安排(2025年5月11日至2025年5月17日) ● 2025-05-10 校园公告 关于召开柴桥中学第十五届一次教代会的通知 ● 2025-05-06 一周安排 第十三周工作安排(2025年5月4日至2025年5月10日) ● 2025-04-30 学校概况 柴桥中学简介 ● 2025-04-26 一周安排 第十二周工作安排(2025年4月27日至2025年5月3日) ● 2025-04-25 校园公告 悦读青春,共沐书香"——柴桥中学高一年级演讲比赛结果圆满举行 ● 2025-04-25 教师风采 李能副校长简介 ● 2025-04-25 教师风采 郭绍仪书记个人简介 ● 2025-04-25 教学信息化 如何下载B站(bilibili)的视频 ● 2025-04-24 校园公告 "悦读青春,共沐书香"——柴桥中学高二年级演讲比赛圆满举行 ● 2025-04-23 校园信息 "悦读青春,共沐书香"——柴桥中学高二年级演讲比赛圆满举行 ● 2025-04-23 校园公告 薪火相传守初心,笃行不怠向未来——柴桥中学举行第30期业余党校结业仪式暨第31期开学典礼 ● 2025-04-21 一周安排 第十一周工作安排(2025年4月20日至2025年4月26日) ● 2025-04-18 校园公告 柴桥中学第十五届教代会代表选举结果公示 ● 2025-04-16 一周安排 第十周工作安排(2025年4月13日至2025年4月19日) ● 2025-04-11 校园公告 柴桥中学农场项目公开采购结果公示 ● 2025-04-11 校园公告 柴桥中学农场项目公开采购公布 ● 2025-04-07 一周安排 第九周工作安排(2025年4月6日至2025年4月12日) ● 2025-04-03 校园公告 追思英魂照丹青 薪火相传续华章——柴桥中学开展清明祭奠先烈活 ● 2025-04-02 一周安排 第八周工作安排(2025年3月30日至2025年4月5日) ● 2025-03-29 教学信息化 浙里报审批和报销流程说明 ● 2025-03-24 一周安排 第七周工作安排(2025年3月23日至2025年3月29日) ● 2025-03-21 校园公告 柴桥中学绿植迁移采购公开招标项目成交候选人公示 ● 2025-03-17 校园公告 柴桥中学苗木迁移招标文件 ● 2025-03-12 校历 2018-2019学年第二学期校历 ● 2025-03-10 一周安排 第零周工作安排(8月24日至8月30日) ● 2025-03-10 心理咨询 关于举行高一年级心理测试的通知 ● 2025-03-10 自主管理 2019年10月29日—12月20日学生自主发展委员会安全巡防名单 ● 2025-03-10 校园公告 2019学年第一学期期末考试监考安排 ● 2025-03-10 一周安排 第五周工作安排(2025年3月9日至2025年3月15日) ● 2025-03-08 校园公告 新版柴中共享盘使用说明 ● 2025-03-07 德育活动 2025年3月柴桥中学学生安全逃生演练安排 ● 2025-03-04 一周安排 第四周工作安排(2025年3月2日至2025年3月8日) ● 2025-03-01 党建动态 2024年度柴桥中学优秀党员名单公示 ● 2025-02-24 一周安排 第三周工作安排(2025年2月23日至2025年3月1日) ● 2025-02-22 德育活动 2025年2月学校大扫除安排和要求 ● 2025-02-17 一周安排 第二周工作安排(2025年2月16日至2025年2月22日) ● 2025-02-15 校园公告 柴桥中学2024学年第二学期校园安全分组检查安排表 ● 2025-02-14 校园公告 2025年教师专业技术空位进岗拟进岗情况的公示 ● 2025-02-14 一周安排 第一周工作安排(2025年2月8日至2025年2月15日) ● 2025-02-09 校园公告 柴桥中学2024学年第一学期期末及寒假工作安排 ● 2025-01-21 校园公告 柴桥中学2025年寒假值班安排 ● 2025-01-21 校园公告 柴桥中学直饮水滤芯采购中标公示 ● 2025-01-17 一周安排 第二十一周工作安排(2025年1月19日至2025年1月21日) ● 2025-01-17 校园新闻 柴桥中学新团员发展评分表 ● 2025-01-14 一周安排 第二十周工作安排(2025年1月12日至2025年1月18日) ● 2025-01-11 柴中大事记 柴桥中学2024年度下半年大事记 ● 2025-01-10 校园新闻 消防安全筑基石,同心奋进济新程 ——柴桥中学开展“消防安全暨同心奋进”主题黑板报评比活动 ● 2025-01-09 校园公告 柴桥中学直饮水滤芯采购公告 ● 2025-01-09